2026 年 3 月 15 日 星期日
  • 登录
  • 注册
周天财经
广告
  • 首页
  • 24 小时
  • 世界
  • 商业
  • 基金
  • 期货
  • 股票
  • 行业新闻
  • 黄金
没有结果
查看所有结果
  • 首页
  • 24 小时
  • 世界
  • 商业
  • 基金
  • 期货
  • 股票
  • 行业新闻
  • 黄金
没有结果
查看所有结果
周天财经
没有结果
查看所有结果
首页 商业

Science|「免疫-生殖」 轴新发现!西班牙科学家发现大脑免疫细胞是生育调控的关键

2026 年 3 月 15 日
在 商业
阅读时间: 2 mins read
阅读:902
A A


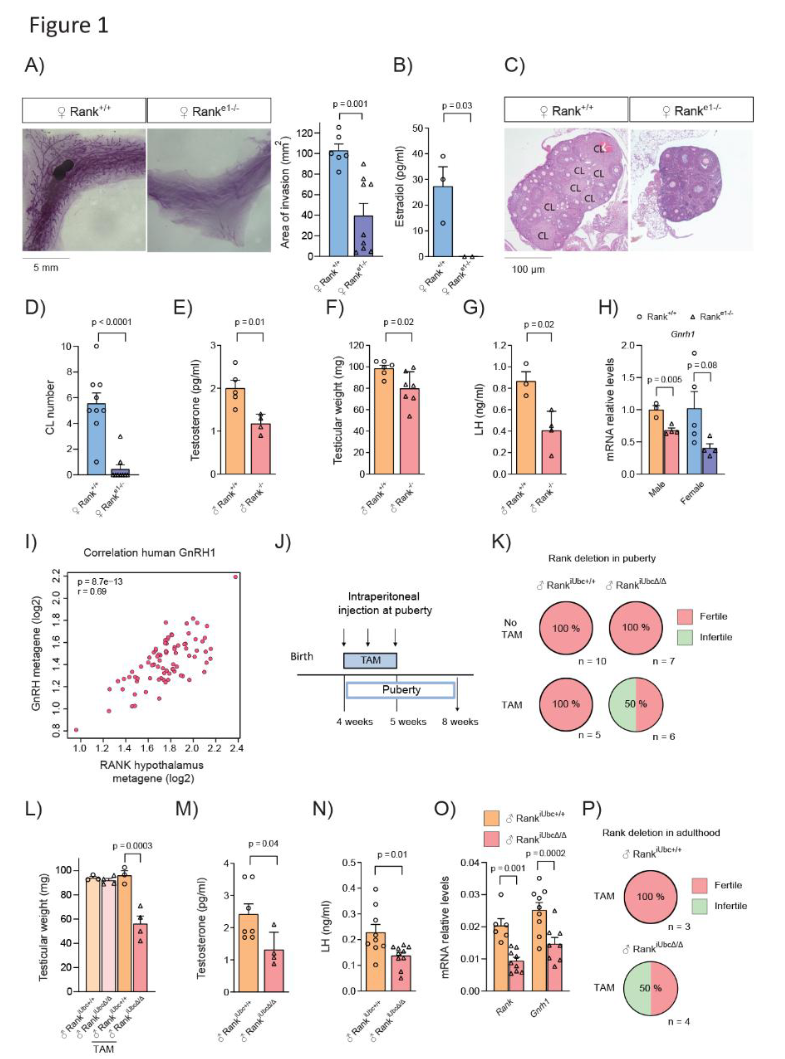
为什么有些人会出现青春期发育延迟、不孕不育的问题?我们总以为生殖发育只和性腺相关,却忽略了大脑的调控作用,大脑中的小胶质细胞也是调控生殖轴的关键 “ 信号开关” 之一。 

Related articles

胡峥:产业链视角下,低成本与高性价比是商业航天的核心趋势 | 钛资本航空航天组

大裁员 20%,新模型难产,Meta AI 这团乱麻仍然没理顺

2026 年 3 月 15 日
大厂「龙虾」vs开源「澳龙」,2026 claw横评

大厂 「龙虾」vs 开源 「澳龙」,2026 claw 横评

2026 年 3 月 14 日

2026 年 3 月 12 日,西班牙国家癌症研究中心 Eva Gonzalez-Suarez 团队在《Science》上发表的一项研究,找到了这个“ 开关” 里一个从未被注意的零件:小胶质细胞。没错,就是那群大脑里的免疫细胞,竟然在暗中调控着你的青春期和生育能力。

广告

本标题为《Microglia Rank signaling regulates GnRH neuronal function and the hypothalamic-pituitary-gonadal axis》,研究发现下丘脑小胶质细胞的 Rank 信号是调控促性腺激素释放激素(GnRH) 神经元功能和下丘脑 - 垂体 - 性腺 (HPG) 轴的核心,证实小胶质细胞通过 Rank 信号调控生殖成熟和生育能力。

一个意想不到的起点——Rank 基因

研究者好奇一个叫Rank 的基因。结果发现,全身敲除 Rank 的小鼠,出现了一连串问题:雌鼠雌激素不足、不排卵、雄鼠睾酮降低、生精小管萎缩、无论雌雄,都不育。更关键的是,垂体分泌的促性腺激素减少,下丘脑的 GnRH1(促性腺激素释放激素) 表达也下降了。这不只是生殖器官坏了,是整个下丘脑-垂体-性腺轴失灵了。

顺着这条线索,研究者检查了 564 名先天性低促性腺激素性性腺功能减退症 (HH) 患者——6 人携带稀有 RANK 基因变异,13.1% 的患者存在相关致病性变异。

也就是说,Rank 基因不管是先天缺失还是后天敲除,都会让小鼠生殖发育出问题,且人类患者也存在该基因的异常。

谁在用这个基因?

既然 Rank 这么重要,那它在身体的哪个部位起作用?用单细胞 RNA 测序分析下丘脑—— 大脑调控生殖的中枢—— 结果让人意外。Rank 只在一类细胞里表达:小胶质细胞。

敲除 GnRH 神经元里的 Rank → 小鼠一切正常;用药物耗竭所有小胶质细胞 → 生殖发育被破坏;只在下丘脑小胶质细胞里敲除 Rank → 小鼠出现和全身敲除一模一样的 HH 表型。

也就是说,只有大脑里的小胶质细胞表达的 Rank,才是调控生殖轴的关键,其他部位的 Rank 不起作用。

Rank 缺失后,小胶质细胞怎么了?

单细胞转录组分析发现,Rank 缺失使下丘脑小胶质细胞的激活型亚群减少、失活型亚群增加,吞噬、补体系统等通路下调。

Rank 缺失小鼠的正中隆起 (ME)小胶质细胞数量增加、形态变形,胞体变大、突起减少,而视前区无明显变化,且 ME 区小胶质细胞的 Rank 信号活性更高。

Rank 缺失会让小胶质细胞 “ 变懒”,失去正常功能,且在生殖调控关键区域 ME 的形态变化最明显。

GnRH 神经元怎么了?

Rank 缺失会影响 GnRH 神经元本身吗?免疫荧光染色显示,GnRH 神经元的数量和迁移都正常—— 神经元本身没问题。但再看 ME 区,发现问题了:小胶质细胞与 GnRH 神经末梢的接触减少,小胶质细胞对 GnRH 的吞噬能力下降 (CD68 表达降低)。

给 Rank 缺失小鼠注射 GnRH → 垂体响应正常 (说明垂体没问题);注射 kisspeptin(GnRH 的上游激活信号)→ 响应缺陷,GnRH 脉冲频率降低。

实验表明,Rank 缺失让小胶质细胞无法正常与 GnRH 神经元 “ 交流”,导致 GnRH 神经元功能异常,最终引发生殖轴紊乱。

总结全文

该研究揭示了一条全新的“ 免疫-生殖” 调控轴:

正常情况下:下丘脑小胶质细胞通过 Rank 信号保持激活状态 → 与 ME 区的 GnRH 神经末梢正常接触、适度吞噬 → GnRH 神经元对 kisspeptin 响应正常 → 脉冲式释放 GnRH → 激活垂体-性腺轴 → 青春期启动、正常生育。

Rank 缺失时:小胶质细胞“ 变懒” → 与 GnRH 神经末梢接触减少 → GnRH 神经元对 kisspeptin 响应失灵 → GnRH 脉冲减少 → 垂体收不到信号 → 性腺“ 停工” → 发育延迟、不孕不育。

这是一条从未被发现的“ 免疫-生殖” 调控轴,为生殖发育异常和不孕不育的研究提供了新的细胞和分子靶点。

 

原文链接:https://www.science.org/doi/10.1126/science.aeb6999

 

更多精彩内容,关注钛媒体微信号 (ID:taimeiti),或者下载钛媒体 App

相关 文章

胡峥:产业链视角下,低成本与高性价比是商业航天的核心趋势 | 钛资本航空航天组

大裁员 20%,新模型难产,Meta AI 这团乱麻仍然没理顺

来自 周天财经
2026 年 3 月 15 日
0

文 | 字母 AIMeta 正在经历一个微妙...

大厂「龙虾」vs开源「澳龙」,2026 claw横评

大厂 「龙虾」vs 开源 「澳龙」,2026 claw 横评

来自 周天财经
2026 年 3 月 14 日
0

文 | 霞光智库 2026 年 3 月,一只红色...

【科股一线拆解】美国最新宣布,将征收100% 关税!

Block 员工拒绝加薪留任:AI 是吞噬岗位的反乌托邦

来自 周天财经
2026 年 3 月 14 日
0

文 | 字母 AINaoko Takeda...

按摩电器销量突破500万台,海尔布局AI精准按摩赛道 | AWE 2026

按摩电器销量突破 500 万台,海尔布局 AI 精准按摩赛道 | AWE 2026

来自 周天财经
2026 年 3 月 14 日
0

AWE 2026,AI 成为了贯穿全场的绝...

酒店泳池一天60元,我在凯宾斯基游了一个暑假

分析师称,在人工智能压力之下,甲骨文展现出更强韧性,另外还有 CarMax、Rivian 等

来自 周天财经
2026 年 3 月 14 日
0

这些报告由 Barron's 摘录并编辑,近...

加载更多
广告
  • 热门
  • 评论
  • 最新
神马经典投研: 集资讯、策略、研报一站式期货投研工具

神马经典投研: 集资讯、策略、研报一站式期货投研工具

2025 年 11 月 7 日
「我们也深陷残酷价格战」,德资巨头中国区高管警告

「我们也深陷残酷价格战」,德资巨头中国区高管警告

2025 年 8 月 4 日
一周产业基金|上海市人工智能CVC基金发布;湖北百亿人形机器人母基金来了

一周产业基金|上海市人工智能 CVC 基金发布;湖北百亿人形机器人母基金来了

2025 年 8 月 4 日
「硬科技」指数携手上涨,半导体设备ETF易方达(159558)、芯片ETF易方达(516350)等产品助力布局板块龙头

基民懵了!这个火爆的板块年内涨超 37%,主力却借道 ETF 狂抛逾 400 亿元

2025 年 9 月 20 日
Lesson 1: Basics Of Photography With Natural Lighting

The Single Most Important Thing You Need To Know About Success

4
Lesson 1: Basics Of Photography With Natural Lighting

Lesson 1: Basics Of Photography With Natural Lighting

3
Lesson 1: Basics Of Photography With Natural Lighting

5 Ways Animals Will Help You Get More Business

2
Lesson 1: Basics Of Photography With Natural Lighting

New Cryptocurrency That Will Kill Of Bitcoin

2

海南自贸港跨境资管试点破冰:两家岛内公募率先开放境外投资者销售

2026 年 3 月 15 日
「十五五」规划纲要发布!五年财富盛宴正式开启——极简投研

「十五五」 规划纲要发布!五年财富盛宴正式开启——极简投研

2026 年 3 月 15 日
南都电源董事长的生意经

南都电源董事长的生意经

2026 年 3 月 15 日
中东战火冲击海湾市场 沙特股市却逆势走强

中东战火冲击海湾市场 沙特股市却逆势走强

2026 年 3 月 15 日
  • 隐私政策
  • 联系我们
  • 关于周天
  • 登录
  • 注册
投诉建议:+86 13326565461

© 2025 广州小舟天传媒有限公司 by 周天财经 - 粤 ICP 备 2025452169 号-1

没有结果
查看所有结果
  • 首页
  • 24 小时
  • 世界
  • 商业
  • 基金
  • 期货
  • 股票
  • 行业新闻
  • 黄金

© 2025 广州小舟天传媒有限公司 by 周天财经 - 粤 ICP 备 2025452169 号-1

欢迎回来!

在下面登录您的帐户

忘记密码? 注册

创建新帐户!

填写以下表格进行注册

所有项目需要填写。 登录

重置您的密码

请输入您的用户名或电子邮件地址以重置密码。

登录

用户登录

还没有账号?立即注册

用户注册

已有账号?立即登录