文 | 脑声常谈
阿尔茨海默病是老年人最常见的痴呆,主要表现为记性越来越差、认不出家人、生活慢慢不能自理,给患者和家庭都带来沉重负担。这种病在大脑里先出现异常蛋白堆积,再引发神经损伤,导致认知功能持续下降。
基于此,2026 年 3 月 5 日,华盛顿大学 Marco Colonna 研究团队在 Science 杂志发表了 「Targeting amyloid-β pathology by chimeric antigen receptor astrocyte (CAR-A) therapy」 揭示了通过嵌合抗原受体星形胶质细胞 (CAR-A) 疗法靶向β-淀粉样蛋白病理。

在此,作者介绍了在星形胶质细胞中表达的抗淀粉样蛋白嵌合抗原受体 (CAR-A) 并在体外验证了其功能。研究表明,两种 CAR-A 设计不仅能减少斑块形成后的淀粉样蛋白及相关病理改变,还能在体内预防早期斑块的沉积。单核 RNA 测序显示,CAR-A 治疗诱导了一种针对淀粉样蛋白病理的独特胶质细胞反应,涉及星形胶质细胞与小胶质细胞的协同活动。此外,每种构建体还在星形胶质细胞或小胶质细胞中引发了独特的、受体特异性的效应。综上所述,这些发现支持了 CAR-A 作为 AD 疾病修饰策略的治疗潜力。

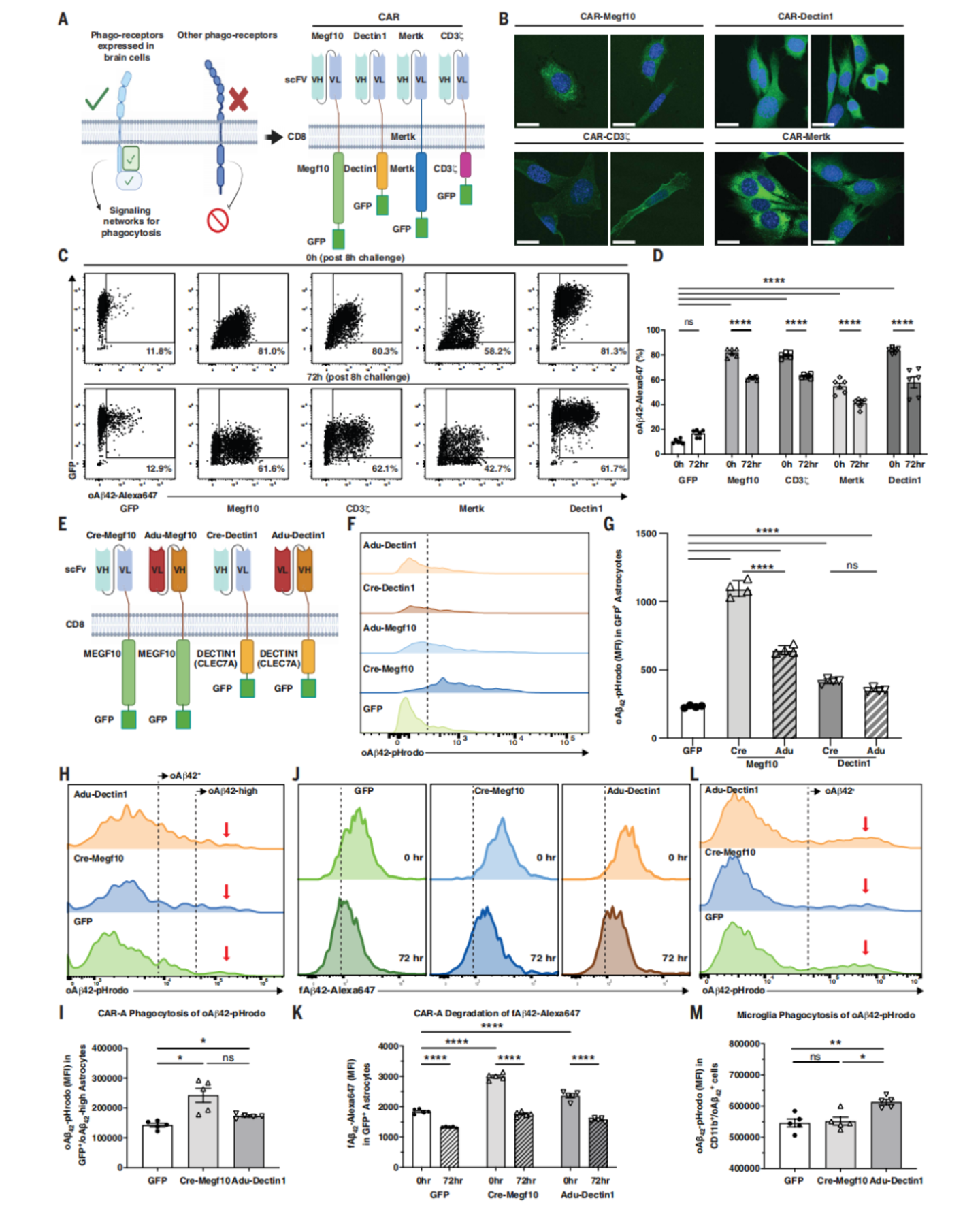
图一 星形胶质细胞的体外 Aβ特异性 CAR 设计与验证
中枢神经系统里的小胶质细胞和星形胶质细胞都有吞噬清理作用,能吃掉细胞碎片等物质,小胶质细胞还可通过抗体相关受体吞噬目标。
为了做出能清除 Aβ的 CAR,研究者把抗 Aβ抗体片段分别连接到不同受体和信号区域,实验发现改造后的细胞能专门吞噬降解 Aβ,不会乱吞噬其他蛋白,在原代星形胶质细胞里也能明显增强 Aβ清理。用两种抗体片段优化后,Cre-Megf10 效果最好,Cre-Dectin1 和 Adu-Dectin1 效果相近,于是选用这两种构建载体做动物实验。
细胞实验显示这两种 CAR 都能提高星形胶质细胞摄取 Aβ的能力,Cre-Megf10 更突出,Adu-Dectin1 还能促进小胶质细胞吞噬;小鼠体内实验表明 Adu-Dectin1 可明显提升脑内星形胶质细胞对 Aβ的摄取,两种 CAR 在 AD 模型小鼠脑中能稳定表达较长时间,阳性细胞会聚集在淀粉样斑块周围,这些结果说明 Cre-Megf10 和 Adu-Dectin1 这两种 CAR 疗法值得进一步开展更大规模的体内研究。

图二 单次晚期 AAV-CAR-A 治疗在体内减少了淀粉样蛋白病变及其相关病理改变
这项研究评估了单次静脉注射 AAV-PHP.eB 递送的 CAR-A 疗法对阿尔茨海默病模型小鼠的疗效:
研究人员在 6 月龄小鼠发病平台期注入 (Cre-Megf10 或 Adu-Dectin1) 病毒,3 个月后发现两种疗法均使大脑皮层和海马区的淀粉样蛋白斑块负荷显著降低约 50% 并有效清除了毒性较强的不溶性 Aβ42 聚集体,进而大幅减少了斑块周围的神经纤维损伤;
值得注意的是,虽然两种疗法都能清除斑块,但只有 Cre-Megf10 治疗组额外实现了突触后结构的修复,部分恢复了神经元间的连接完整性,证明该疗法尤其是 Cre-Megf10 方案在清除病理蛋白和改善神经功能方面具有显著的体内治疗潜力。

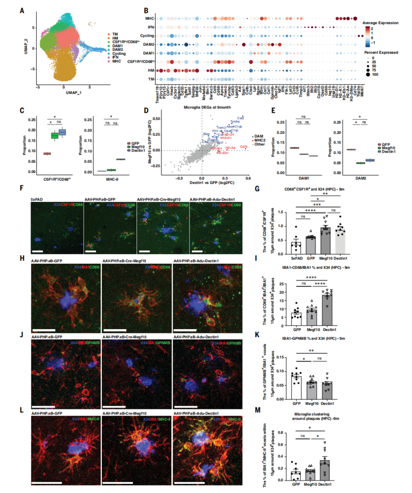
图三 两种 CAR-A 治疗可诱导出不同的小胶质细胞反应
这项研究揭示,两种 CAR-A 疗法通过降低 AD 小鼠脑内的淀粉样蛋白负荷,显著改变了小胶质细胞的生存状态:它们成功抑制了代表细胞高压与耗竭的经典 「疾病相关小胶质细胞」(DAM1/DAM2 型),转而促进了一种独特的 「CSF1R 高/CD68 高」 混合亚群的形成。
这种新型细胞既保留了健康稳态特征,又具备高效的清理能力,特别是在 Adu-Dectin1 治疗组中,还观察到更强的抗原呈递 (MHC-II) 活性及斑块吞噬现象;
总体而言,这种从 「过度激活耗竭」 向 「温和高效守护」 的表型转变,反映了小胶质细胞因病理负担减轻而获得的压力释放与功能恢复,可能是治疗起效的关键机制。
总结
CAR-A 疗法通过清除部分淀粉样蛋白,让原本因过度工作而 「精疲力竭」 的小胶质细胞,恢复成了一种既能有效清理垃圾、又保持相对健康和冷静的 「混合保护状态」。
文章来源:
https://doi.org/10.1126/science.ads3972
















