2026 年 4 月 7 日 星期二
  • 登录
  • 注册
周天财经
广告
  • 首页
  • 24 小时
  • 世界
  • 商业
  • 基金
  • 期货
  • 股票
  • 行业新闻
  • 黄金
没有结果
查看所有结果
  • 首页
  • 24 小时
  • 世界
  • 商业
  • 基金
  • 期货
  • 股票
  • 行业新闻
  • 黄金
没有结果
查看所有结果
周天财经
没有结果
查看所有结果
首页 24 小时

中国矿企的全球化挑战,越过非洲的青山

2024 年 9 月 5 日
在 24 小时
阅读时间: 4 mins read
阅读:970
A A

Related articles

法国央行卖出所有在美托管金条 黄金储备战略转移且实现三赢

2026 年 4 月 7 日
新华财经晚报:上半年全国铁路发送旅客22.4亿人次创新高

新华财经晚报:六部门发文更好服务实体经济 推进电子商务高质量发展

2026 年 4 月 7 日


文 | 星船知造,作者 | 唐晓园

01 雾霭中的村庄:一些变化和奇怪的事

多年来,一贫如洗的村庄紧挨着一座富可敌国的金山——刚果 (金) 的基桑富铜钴矿山 (Kisanfu\KFM)。自 2003 年以来,这座资源禀赋极高的铜钴矿一直沉睡在草木葱茏的森林里。

它和不远处的全球最大铜钴矿山之一腾科丰谷鲁美矿 (TFM) 并列为中非盆地两颗最璀璨的宝石,始终在美国矿业巨头自由港公司 (Freeport-McMoRan) 的口袋里。

和一代代的村民一样,Mayeba 村的姑娘 Jacquie 从不在意谁是 KFM 矿山的主人。

矿山曾被比利时人捏在手里,然后兜兜转转是美国自由港。可这和自己又有什么关系呢?——无论主人是谁,周边的村子一样没有电,也没有路。

金山脚下的村庄永远被笼罩在无边无际的暗蓝色月光里。

月色下先是 Jacquie 的父亲,他是村里男子中最懂得挑选木炭的,知道如何通过纹理选出上乘木炭去卖钱。然后月光下男人的脸变成了 Jacquie 的丈夫,他干活从不惜力气,但他的孩子吃不饱饭。再然后,不出意外的话,月光下的男人就会变成 Jacquie 的儿子们。

那是一种世世代代绝望的蓝,就像此地盛产的蓝铜矿的颜色。

但今晚,Mayeba 村的月色不太一样。它不再是一盏年久失修的残灯,不再佝偻着,而是努力靠向大地,为新老朋友们多贡献一点亮光。

变化是从几年前中国人来了之后发生的。

前几年,Jacquie 注意到村里来了几张陌生的东方面孔。每个人都戴着一顶白色或者黄色的安全帽。有人告诉她,一家中国企业从美国人手中接手了 TFM、KFM 两座矿山。

很快村里的中国面孔越来越多。经常还有戴红帽子的中国人来到村里,和他们一起的有几个黑皮肤的当地人,大家一起拿着图纸比划着。有见多识广的村民说,红帽子最大,是管黄帽子和白帽子的。

Jacquie 此前从没见过戴安全帽的美国人。据说他们都住在首都金萨莎宽敞、明亮的楼房里,从不会踏足没水没电的乡村。

中国人和当地人的交流常连说带比划,但 Jacquie 觉得这倒也不是什么问题。因为村子很快就有了干净的蓄水池、通了电、修起了路,然后是卫生和教育——村里开始宣传治疟疾、打疫苗、开扫盲班。中国人还教村民们如何用尿素和氮磷钾化肥更好地种植玉米。

Jacquie 淡蓝色的工装在床尾叠放整齐,反射出更多欢快的月色。

中国人来了之后,两座矿山的开发速度大大加快,成千上万吨的矿石和物资往来于矿区和德班港、达累斯萨拉姆港之间。矿带公路变得日益繁忙,道路两边用几根棍子支起架子,上面罩块塑料布的简陋 「房屋」 不见了,更多砖房建造了起来——Jacquie 和村民们渐渐明白了,只要矿区继续获得发展,日子就能越过越好。

过去,当地人祖祖辈辈的谋生方式不外乎两种:或成为高风险的当地 「手抓矿」 产业链的一环,或靠烧制木炭度日。

现在,Jacquie 成了矿区的保洁员,丈夫向中国师傅学习设备维修技术。孩子们在中国企业建设的乡村小学读书。和此前你方唱罢我登场的美国人、比利时人不同——就算以后中国人走了,丈夫也会拥有一门手艺。

而孩子们接受了教育,或许有一天,他可以走出这片连绵的山脉。

一个万里之外的企业来帮助自己的家乡可持续发展,这样的事在她的记忆里从未有过。

只有在一些雾色最浓的夜晚,Jacquie 才会惊醒。一些事让她不安。

一次,几张生面孔来到 Mayeba 村,他们问村民一些怪问题——中国企业的到来是否影响了村民的生活?中国企业是否破环了周边的环境?

有人告诉她,这些人都是一家 NGO 组织的。

有时,是当地流传的关于中国人的之鳞片爪。有人说中国人正在压低矿石的价格,这种过低的价格会对刚果 (金) 造成掠夺。

有时,是自己不争气的同胞。在离 KFM 矿山不远的 TFM 矿山周边,一些外来户一听到中国企业要在那里开发土地,就立马拖家带口,用茅草飞快搭出几间 「房屋」,等着 「拆迁」。

而 Jacquie 最担心的事,还是发生了。

就在一切蒸蒸日上的时候,中国矿企在刚果 (金) 的营商环境突然恶化。

2022 年 7 月,TFM 矿区的产品被刚果 (金) 政府禁止出口,几十万吨的产品在矿区堆积如山。

TFM 和 KFM 两座矿山相距不远。Jacquie 知道,几乎整整一年,TFM 矿区没有任何收入。虽然所有刚果 (金) 工人还是照常拿到了中国企业发放的工资,中国人对社区建设的投入也在持续。可中国人不可能是过来搞慈善的——生活好不容易好起来,如果中国人熬不住,走了怎么办?

这一切都让 Jacquie 感到困惑——过去,金山脚下代代都是穷人。现在,非洲的青山从未改变,但只有中国人来了之后,稀有的矿石才真正被兑换成了这片土地上的医院和学校、道路和水电,也第一次这样实实在在改变了她的生活。

是什么蒙住了人们的眼睛?

02 青山的秘密:我们正面对怎样的非洲

今天,与其说是正 「全球找矿」 的中国矿企在面对一个复杂的非洲,不如说,中国企业和 Jacquie 这样渴望发展的刚果 (金) 人民,正共同面对一个复杂的非洲。

它的满身伤痕从不由中国造成。但当你靠近它时,就要背负它的苦难与沉重,周旋于它的计谋与狡黠。而那些把它伤得千疮百孔的人正继续制造迷雾,想再次蒙住它的眼睛——拖慢你和它携手前行的脚步。

非洲辽阔、勤劳的一面由无数 Jacquie 这样的劳动者组成。这也是非洲大陆真实的底色。

2016 年,当 Jacquie 一家还在靠烧制木炭度日时,中国地质专家张利偶然路过了 TFM 矿山。

他对这座世界级钴矿闻名已久,但见到 T 矿的第一眼,张利的心跳开始加速。那是一种世界上最先进的打印机都无法复制出的颜色,孔雀石般的山体在耀目的阳光下闪闪发亮。山体中闪烁着的绿色部分是品位最好的铜,蓝色部分是品位最高的钴。像侠客遇宝剑、酒鬼逢佳酿,张利从未像这一刻这样羡慕拥有矿山的美国人--「当时,我那叫一个眼馋!」

几天后,张利听到了一个令人震惊的消息,一家中国矿业企业从美国人手中收购了 TFM 矿。

他第一次注意到这家企业的名字:洛阳钼业。

source:洛阳钼业

洛阳钼业在 2016 年至 2020 年间陆续从美国自由港手中收购了 TFM、KFM 两座矿山。

2021 年 2 月,张利再次来到卢本巴希,山就这样躺在他的面前。这一次,张利的身份是洛阳钼业 TFM 首席建设官,他的使命是进一步唤醒这个在中非大地沉睡的巨人——TFM 混合矿开发。

今天,在中非人民共同的建设下,伴随着矿山的苏醒,全世界都可以看到的是——中国企业已在山脉间开拓出新的疆域。从高处往下看,一排排整齐的建筑在阳光下如同电路板上闪着银光的点和线。

在它之上,矿山正进入前所未有的高效生产——凭借 T 矿和 K 矿的铜、钴产量,洛阳钼业在 2023 年首次超越矿业巨头瑞士嘉能可,坐上全球钴产业 C 位,并在 2024 年成为全球最大铜增量来源。

和洛阳钼业先后来到这片土地上的,还有中国五矿、中国有色、金川集团、紫金矿业等中国矿企。在与刚果 (金) 接壤的赞比亚,中国有色上世纪就通过竞标获得了赞比亚谦比希铜矿的经营权,并将这座在英国人手中几近荒废的矿山建设成非洲首座数字化矿山。

但在世界看不到的那一面,是巨大成绩背后,中国企业正共同面对非洲积贫积弱导致的建设挑战。

没有人有资格说一个能徒步往返几十公里土路去找活儿干的非洲人是 「不勤劳」 的,但多年贫穷把他们世代锁死在穷乡僻壤,无法获得现代职业技能。这就导致了——

一方面,非洲整体的雇佣率很低。

但另一方面,远道而来的跨国企业不得不面临缺少成熟工人可用的局面。

此外,这片大陆工业基础薄弱——非洲土地面积相当于中国、印度、美国和欧洲大部分面积之和,但其铁路网络没有比法德两国铁路总和大多少。非洲开发银行数据显示:非洲大陆铁路总里程仅 8.4 万公里,且较集中于北部和南部非洲——在地处中非的刚果 (金),所有来到此处的企业就不得不忍受它低得可怜的运输效率和贫瘠的物资。

我们查了查公开信息,中国企业这些年在刚果 (金) 工作最大的挑战之一是 「物流保障」。比如,洛阳钼业位于刚果 (金) 加丹加省的 TFM 矿区和 KFM 矿区都距离港口很远,企业要面对沿途运输距离长、不可控因素多等挑战。

同样,紫金矿业在建设位于加丹加省的科卢韦齐铜矿时,所有工程所需机械、建筑用品、员工日常生活用品也都要依靠进口——非洲主要港口南非德班港的罢工、拖延、延误都是家常便饭。

公路、铁路、港口等基础设施不足,也令非洲国家之间的商品交易成本增加了 30% 至 40%。

那些造成了非洲 「资源诅咒」 的人,却试图甩锅给中国。

美国财政部长耶伦在访问非洲时,就称是中国 「造成了非洲国家债务危机」。

实际情况呢?

Jacquie 的孩子们在中国企业建造的乡村学校读书了。有一天,他们会知道问题的答案。

二战前,关于非洲的密谋是公开的——非洲是被殖民者反复易手的欧洲 「血包」。非洲大地的国境线横平竖直——分割这片大陆的不是河流和山脉,而是 1855 年那场没有一个非洲人参与的柏林会议:原本属于同一个种族的非洲人被分到了不同国家、敌对部落则被刻意分在了一起。

就这样,坦桑尼亚 「分」 到了黄金和钻石,赞比亚 「分」 到了铜,全球 70% 的钴矿在刚果 (金)。

殖民者愉快的来了,说此处是狩猎者的瓦尔哈拉。他们满意的走了,带走了锡、锌、银、镍和带血的钻石,只留下非洲大地一贫如洗。

二战后,世界各地民族解放运动风起云涌,关于非洲的密谋不得不变得更为隐蔽——

世界在上世纪 70 年代进入以美国为绝对主导的新自由主义全球化。但说是 「全球化」,却从不真正包含非洲。

埃塞俄比亚裔学者梅拉库 (Tegegn Melakou) 说,「从 20 世纪 60 年代以来 40 年的发展经验证明,市场全球化加深了非洲的贫困化。」

他指出了一个被忽视的事实——非洲人发展的能力被有意识的剥夺了。

一方面,非洲大陆近几十年看似接受了来自欧美的资金帮助,他们却从未真正帮助非洲建立起工业化所需要的基本力量:教育、基建。

比如美国国会于 2018 年承诺为非洲提供 600 亿美元资金支持。到 2020 年 3 月,该机构筹集的 80 亿美元已被花完——全部用于金融和保险领域,而非基础设施建设。

另一方面,非洲债务问题由来已久。发达国家的大多数欧洲债券息票率低于 2%。而非洲国家在 2013~2019 年发行的十年期欧洲债券息票率处在 4%~10% 的区间。为新的债务危机埋下隐患。一些非洲国家只能在国际市场上借新债还旧债。

这就是 Jacquie 所疑惑的那个问题的答案——为什么金山脚下,代代都是穷人?

因为她的国家先被殖民者吃干抹净,又被世代锁死在 「资源国」 的角色。

非洲的第二重面貌则更为复杂。如同一只阴晴不定的兽,它狡黠、多变、贪婪的一面塑造了这片土地错综复杂的营商环境。

造成这一切的原因,也恰恰可以用来回答 Jacquie 的另一个疑问:为什么矿石从未像今天这样被兑换成刚果的电力、医院和学校?

因为过去多年里,它们被兑换成了离岸空壳公司暗网、天价的政客居间费用、媒介喉舌以及各自为政的税收系统。

比如,美国曾在刚果 (金) 展开排他性布局,扶持牵线木偶蒙博托。美国向刚果 (金) 豪掷的八亿美元,大部分都塞进了时任总统蒙博托的口袋。

在美国作家 Adam Hochschild 的笔下:在美国和刚果 (金) 的蜜月期,将军们靠变卖喷气式战斗机纸醉金迷、士兵靠设路障收取过路费让日子滋润、而给百姓使用的公共服务则几近瘫痪。

又比如,和中国援非方案是 「资源融资基础建设」(RFI;也可理解为基建换矿石) 不同,美国的方案是 「官方开发援助模式」(ODA):即国际组织或发达国家向被开发国家提供具有优惠性质的贷款。

两者最大的区别在于:美国 ODA 模式并不在乎非洲薄弱的基础建设该如何消化这笔巨款。这种砸钱行为保护了 「钱袋政治」,使腐败问题变本加厉。

拉长时间线看,事实很清楚了——

正是西方部分国家在非洲多年 「耕耘」 所造成的混乱和贪腐,孕育了今日刚果 (金) 肆虐的非法盗矿、层层低效的物流关卡、贫富差距巨大的社会割裂以及由此而来的种种安全和效率问题。

而其培养的喉舌和错综复杂的利益网,也让今天关于中国的谎言在非洲仍有一定的生存土壤。

但就像养蛊人终遭反噬一样——欧美一手造成了非洲脆弱的国民经济、复杂幽深的营商环境,这样的非洲,最终连他们自己都忍受不了——

自 2012 年开始,美国对刚果 (金) 的 FDI 财务交易额逐年递减。2021 年,美国与非洲的贸易额已缩减至 640 亿美元的低水平。

企业层面,2016 年,伴随着自由港公司梭哈石油失败、美国企业在刚果 (金) 特殊环境下无法扩大产能等多重原因——TFM 被美国摆上了货架。四年后,自由港再次抛售 KFM。

2021 年 11 月,由三届普利策奖得主埃里克·利普顿领衔,《纽约时报》 推出长篇报道讲述洛阳钼业收购 TFM 的故事。

报道中,时任自由港总裁凯萨琳·L·奎克说,「他们 (洛阳钼业) 的行动比任何人都要迅速。」

可以说,刚果 (金) 两座世界级铜钴矿山在中美企业之间易手,除了中企的魄力和眼光,另一个很大原因是:

在非洲棋盘上行军,美国向来短视——当他认为此地再无利用价值后,便把满目苍夷的刚果视为弃子。

但这一次,美国人错判了两个未来。

在特朗普提出 「重振美国石油、抑制清洁能源发展」 的同时,2016 年,中国新能源汽车产业迎来一个关键转折点:

2016 年 12 月 31 日,中国政府推出新一轮补贴政策,开始对三元锂 「定向扶贫」——宁德时代几乎一飞冲天。钴,是三元锂电池重要原材料,其中刚果 (金) 独占全球钴总储量的 50%,产量则占 70%。

之后,从下游新能源汽车、中游锂电,整个中国新能源汽车产业加速爆发。

它意味着,美国错过了在电动汽车领域布局的先手,错判了在刚果 (金) 钴矿上的谋定。

第二则是中国企业持续全球化、与非洲人民携手前行的能力和决心。

在刚果 (金),TFM 混合矿的开发和建设是一项难度极高的超级工程。美国自由港时期的 TFM 矿多年来只开了一条生产线。

洛阳钼业接手后,建立了 60 万吨铜和 10 万吨钴的大物流体系——这套 「非洲定制」 版物流体系未来可被复制到更多发展中国家和地区。

同时企业向员工和承包商提供了叉车操作、语言培训、高风险作业等技能培训。KFM 矿区还推出师徒带教计划。

●2023 年,TFM 接受各类培训的员工和承包商总数达到了 16,786 人,占总人数的 99%。

●2023 年,KFM 实现 100% 的员工接受培训。

美国人没有做到的事,中国企业花费大量资金和人力做到了——一切行动都指向一个目标:把刚果 (金) 当地的人才队伍培养起来。

2024 年 6 月最后一天,洛阳钼业 TFM 东区达产达标,标志着五条生产线全面建成——当前 TFM 拥有 45 万吨年产铜、3.7 万吨钴,跻身全球前五大铜矿山,第二大钴矿山。

KFM 已具备年产 15 万吨铜、5 万吨钴以上的生产能力——成为全球第一大钴矿山。

随着 TFM 矿区持续扩产,带动了上下游产业链供应链进一步集聚拓展,加之 ESG 项目的落实成效显现,2023 年 TFM 矿区的人口数量已超 40 万人,17 年时间翻了 8 倍左右。大量外来人口来到这里,他们寻求生计,寻求经济发展的机遇。

KFM 则成为卢阿巴拉省的明星公司,它带来足够的就业机会,给到的工资超过当地平均水平。

这场艰难的建设我们获得了第一阶段的胜利。

回过神来的美国人则开始思考新的布局——美国无法接受其在非洲能源棋盘上的失控,正通过一明一暗两根绳索,试图困住中企的全球化之路——从 「中企垄断非洲矿山」,到中企 「压低钴价」,再到 「过低的钴价会损害非洲的利益」,谎言被批量定制,为其重返非洲打辅助。

这就是今天中国矿业企业在非洲不得不面对的第三重现状。

美国的第一根绳索在明。它伴随着中美贸易战越收越紧。

第二条绳索在暗,更为狡猾和隐蔽。其主战场在舆论场——对中国企业的抹黑千变万化,而窥其本质,是在任何场合、任何时间进行一个高强度复读:

「中国产能过剩」。

到了矿业领域,就裂变成了一支毫无逻辑的冷箭——「中国企业在搞供过于求,压低矿石价格」。

今天,哪个产业跑在了最前面,针对这条产业链各环节的 「产能过剩」 言论就率先出现。

在这个大背景下,今天中国优势产业中最优秀、全球化脚步最稳健的企业,就会最先受到攻击。

2023 年,洛阳钼业超越全球矿业巨头嘉能可,成为全球最大的钴生产商。针对新晋钴王 「做低钴价」 的说辞立马如约而至。

2024 年 5 月,一家美国新闻社发表报道称,中国矿企正压低钴矿价格,这种过低的价格会对生产地 (刚果金) 造成掠夺。报道中,美国副国务卿何塞-费尔南德斯 (Jose Fernandez) 说,「洛阳钼业推动钴供过于求」,并因此 「让钴价持续走低」。这种价格会损害到刚果 (金) 的利益。

众所周知,钴的价格不可能由某家企业决定,钴价具有周期性。其基本面主要由供需关系决定。由于费尔南德斯说辞过于离谱,连寻访他的彭博社都在同一篇稿件引用了国际钴业协会完全相反的观点:

「随着电动汽车需求的增长,对钴的需求也将激增,钴价有望在十年内上涨。

一些力量在非洲蠢蠢欲动,它并不真的关心非洲,不在乎中非人民共同取得的成绩。而是制造谎言,想蒙住非洲的眼睛。

让 Jacquie 担心的 「TFM 产品被禁止出口」(也称 「权益金」 事件)——根据非洲情报网等相关媒体报道,背后也少不了美国的影子。该事件发生前不久,美国财政部长和总统投资顾问表示愿意帮助刚果 (金) 与中国重新谈判矿企合同。

以上就是今天中企在非洲所面对的情境。

可以确定的是,未来 「中企产能过剩」、「中企做低钴价」 等荒谬说法仍会时不时出现——它们是和 「贸易战」 互相搭配的一整套针对中国优势产业和步履最稳健的中国跨国企业的组合拳。

那么,在这样复杂、艰难的情况下,是什么支持着中国矿企取得耀眼的成绩?又是什么让我们信心百倍地继续迈向辽阔之地?

03 雨季不再来

在刚果 (金),远道而来的人们最怕两个时间。

一是每年漫长的雨季。刚果 (金) 全年仅旱、雨两季。旱季从 5 月持续到 10 月,气温宜人,对施工建设影响有限。但连绵数月的雨季会严重影响施工节奏。

在洛阳钼业 KFM 的建设过程中,雨季是必须克服的障碍:或紧盯天气预报,趁着雨变小了,见缝插针施工;或把能转移至室内的工作切换到室内完成。

二是刚果 (金) 如水的黎明。在矿区,工作和生活早已交融,难分彼此。白天,灵魂是安全的,紧张有序的工作会让你无暇他顾。黄昏也是安全的,中非大地的夕阳和群山比其他任何一个地方都更高清,它壮丽的美会抚慰每一个游子的心。

但如果你在破晓时分醒来,窗外是异乡无边的夜色,那么长期驻外并发症就可能间歇性发作了。

有人说,看了国内好友和家人一起吃吃喝喝的朋友圈,嫉妒得当场就哭了出来。

一位前往非洲的中企高管告诉我,听到千里之外亲人病重的消息时,整整两天没吃没睡往家赶,「但来不及见上的那一面……」,他点了一支烟,没有再说下去。

根据标普测算的平均建矿时间,TFM 混合矿这样的超大型建设会在 5 年左右。根据相关公开信息,洛阳钼业把这个时间缩短了一半。非洲的雨季都不曾影响它拔地而起的速度。

如果仅仅是追求数字,远离故土的人们不会如此拼搏。如此高强度、自我高要求的工作状态也许会持续一个月、一个季度,但它很难以年为单位。支持着人们的,一定还有别的东西。弥补一种情感的,只可能是另一种情感。

张利说,「反正就连滚带爬就把这个项目走到了今天。

今天,中国矿企的全球化远征为祖国、为刚果 (金),为世界能源产业带来了长远的益处。它带给人们更好的物质回报,也支撑着心怀天下的人翻山越岭。

对中国而言,中国矿企全球化的脚步正在保障我国铜、钴等战略性矿产的资源安全。

我国 12 种战略性矿产资源对外依存度整体超过 70%,其中很大一个原因是,中国境内矿石品位偏低

TFM 和 KFM 两座世界级铜钴矿的钴品位分别为 0.25% 和 0.99%,远高于行业平均水平。

先看钴。颇长一段时间里,中国钴被夹在 「1%」 的储量和 「83%」 的需求之间。

新能源等多个产业的顺利发展,让我国钴金属的对外依存度由 2016 年的 83% 上升至 2022 年的 98.5%。但需求急迫,自己又几乎没有,也导致了中国在全球钴产品交易中毫无话语权。

现在,2023 年 TFM 钴产量为 2.17 万吨。同年,KFM 钴产量 3.39 万吨。

洛阳钼业已经超越全球矿业巨头嘉能可,成为全球最大的钴生产商和国际钴业协会 (Cobalt Institute) 主要成员。

铜的情况和钴类似。我国既是全球最大铜消费国,又极度缺铜。

2023 年,我国精炼铜消费量 1522 万吨,同比增长 4.5%;其中,电力、家电、机械电子领域的精铜消费量占比分别达 46.3%、13.9%、8.3%。

未来中国铜需求将持续增长,主要来自于新能源车、AI、家电、新能源设施设备等行业的发展。

2023 年 TFM 铜金属产量 28.03 万吨,KFM 铜金属产量 11.37 万吨。2024 年,TFM 和 KFM 的铜产量加起来将达到 60 万吨。

这都意味着——

1,中国矿企已经基本走稳了 「全球找矿」 的第一步。改变了中国钴矿、铜矿储量不大品味不高的局面。

2,加深了我国新能源中下游和上游资源端的绑定。

仅从钴产业链看,上游资源钴产能开始集中在中国企业,下游需求也集中在中国。看国际钴业协会的数据就更为直观——

钴通常从铜矿中提取,这种浅灰色金属是新能源汽车、3C 产品所必需的电池中不可或缺的原材料。新能源汽车是其下游最大的超级终端。

精炼钴产量区域分布看:

●2001 年—2021 年,中国占比从 4% 提升至 77%,到 2025 年有望进一步达到 80%。

●同期欧美日的占比从 2001 年的 65% 降至 2021 年的 21%,预计到 2025 年进一步降至 14.3%。

2023 年美国仅占全球已开采钴供应量的 0.3%,没有精炼产能。2030 年前景仍然相似,正在进行的项目开发的很少。

精炼钴消费区域构成看:

●2001 年—2021 年,中国占比从 13% 提升至 67%,到 2025 年,有望进一步达到 70%。

●同期欧美日的占比从 2001 年的 87% 降至 2021 年的 33%,预计到 2025 年进一步降至 30%。

我国过去在全球钴产品交易中毫无议价权的局面也将有所改变。

对刚果 (金) 而言,随着洛阳钼业 KFM 和 TFM 的建设,这个非洲大国第一次真正融入全球化的中心:

刚果 (金) 的市场供应能力迅速增强——2023 年刚果 (金) 占到了全球钴产量的 76%,对国际市场举足轻重。

刚果 (金) 分享到了清洁能源带来的巨大收益。刚果 (金) 中央银行最新数据显示,截至 2024 年 4 月底,刚果 (金) 出口额为 125.63 亿美元,进口额为 111.74 亿美元,贸易顺差为 13.89 亿美元。刚果 (金) 与世界其他地区的贸易额同比增长 21.27%,2023 年同期为 12.84%。

到 2023 年,TFM 矿区人口数量已从 2006 年的几万人到了超过 40 万人,丰谷鲁美镇的夜晚不再只有月色,而是变得和许多欧洲村镇一样,灯光璀璨。

KFM 旁的 Jacquie 一家已经盖起了砖房,还能买辆小摩托上下班。

对世界来说,一种和而不同的 「全球化」 正冉冉升起。

过去颇长一段时间里,发展中国家都不再对外输出意识形态,这让关于 「全球化」 的定义,一度被牢牢绑定在了自由女神驾驶的战车上。

它同时伴随着过去几十年里阶层分明的 「全球化」:

最中心的美国制定信用和规则。

第二层国家如欧洲日本提供脑力劳动。

第三层国家提供体力劳动。

非洲大陆则被牢牢锁死在最外层,提供各类原料。

但随着以中国新能源汽车等代表的出口商品结构越来越与欧日接近,这种持续几十年的结构正在被打破,更多发展中国家看到了新的选择。

这样的背景下,中国优势产业中的企业很自然而然地吸引世界各地的人才,在全球各地展开自由贸易。中国新能源产业的全球化就是一场从下游大终端的新能源汽车到中游锂电、上游矿企的一大片产业森林的同步 「出口」 和 「出海」。

矿业企业在这片森林中又有所不同——

首先是世界矿产分布不均,人类从未停止探索全世界的宝藏,「全球化」 是这一古老行业的基因。

其次,无论信息产业如何让世界变 「平」,一些业务都是无法搞离岸外包的,矿业就是典型代表。

因此,所有矿企都是 「全球找矿」,美国的自由港是这样,瑞士的嘉能可是这样,中国的洛阳钼业们也是这样,是非常纯粹的商业行为。

只是中企全球化的特别之处在于——追求利润的同时,始终蕴含着道义上的追求。

和洛阳钼业共同出海刚果 (金) 的,还有中国中铁、中国川铁、中国十五冶、中国三峡集团……中国企业在刚果 (金) 承担了人民宫、体育场、稻谷技术推广站、金沙萨综合医院、卢本巴希综合医院等成套项目。

在更大的非洲版图上,中国水利水电的刚果 (金) 曼特内-切拉-辛间基道路修复项目去年已成功启动。由中铁资源投资建设的刚果 (金) 布桑加水电站正无言践行着中国带给非洲青山绿水的承诺。

所以,「去全球化」 的从来不是我们,「不自由贸易」 的也从来不是我们。今天,如果有人要对一家来自中国的全球化企业戴上有色眼镜,那么谁做这种事,谁就是违反自由贸易、反对全球化的人。

今天,谁在阻碍中国企业和非洲共赢互利,共同分享清洁能源时代的红利,谁就是那个反对自由贸易、也反对全球化的人。

真正理解了这一点,才能在这个充满纷扰之声的环境下坚定、自信地走中国企业的全球化道路。

04 龙的脚步

西班牙有一句古老的谚语:「其价值等同于一个波托西」。

但 「波托西」 并不在欧洲,而地处遥远的南美。数百年前,玻利维亚的银矿让波托西成为当时最富有的城邦。但西班牙人扫荡之后,波托西连一丁点闪亮的东西都拿不出了。

到了上世纪 70 年代,乌拉圭作者加莱亚诺这样描述拉丁美洲孱弱的基建状况:

「巴西同哥伦比亚、秘鲁和委内瑞拉这三个邻国之间没有永久性的陆路交通,大西洋沿岸城市与太平洋沿岸城市之间没有直接的电缆通讯线路,因此布宜诺斯艾利斯与利马之间、里约热内卢与波哥大之间打电话就不可避免地要通过纽约。加勒比与南美洲之间的电话通讯也是如此。」

今天,玻利维亚的锂盐湖正成为影响世界锂资源供应格局的新变量。玻利维亚、智利和阿根廷构成了南美 「锂三角」。

玻利维亚:2,300 万吨储量

阿根廷:2,000 万吨储量

智利:1,100 万吨储量

当中国矿企的脚步行至南美的深山,我们面对的,是一个和非洲大陆同样复杂的挑战。比如曾被殖民的玻利维亚多年来也未建立起自己的工业化体系,这意味着——

1,和非洲一样,玻利维亚缺少矿业开采所必需的基建及各类配套设施。

2,玻利维亚没有忘记波托西的眼泪,人们对外来矿产开发者带着敏感、谨慎的情绪。

也就是说,新能源时代,中国矿企的全球化远征将在未来颇长一段时间里,都不得不直面由西方部分国家 「不做人」 所造成的复杂形势。

但中企的脚步仍然稳健——包括 2015 年五矿资源从嘉能可手中购得秘鲁的世界级矿山拉斯邦巴斯铜矿、2023 年洛阳钼业联手宁德时代获取玻利维亚 Uyuni 和 Oruro 两座巨型盐湖锂矿的开发权等。

除了企业自身的实力,支持中国矿企走遍全球的是以下三个优势——

1, 来自下游新能源产业升级的推动力。

2,中国制造在基建、人才上的合力。

3,众多发展中国家对真正融入 「全球化」 的呼唤——所有产业基础薄弱的 「外围资源型」 国家,都需要来自全球最大发展中国家的合作共赢。

source:洛阳钼业

新能源产业牌桌的座次已经发生改变。

过去,供应链核心是在更靠近煤炭、石油的地方,当时中国还是相关产业的后发国家。

今天,人类进入绿色能源时代,供应链核心开始变成那些更靠近关键矿产的地方。中国新能源产业开始引领全球。

以洛阳钼业的全球找矿史为例,就能发现其和我国新能源汽车产业的发展颇为同频——

来自祖国巨大的市场需求,是今天中国矿企远征的推动力和保障。让中国相关企业在供应链中有着不可替代的位置。

中国矿企高效的生产能力不仅供给本土,也保障了世界各地能源产业转型的需求,将中国排斥出关键矿产供应链的代价十分高昂。

source:洛阳钼业

中国矿企的技术创新和产业链上下游的合力也正助力中国矿企穿越周期——我们以近期进入价格低迷期的钴为例,看中企如何保证无论处于哪个周期,都有强大的资金支持全球找矿的步伐。

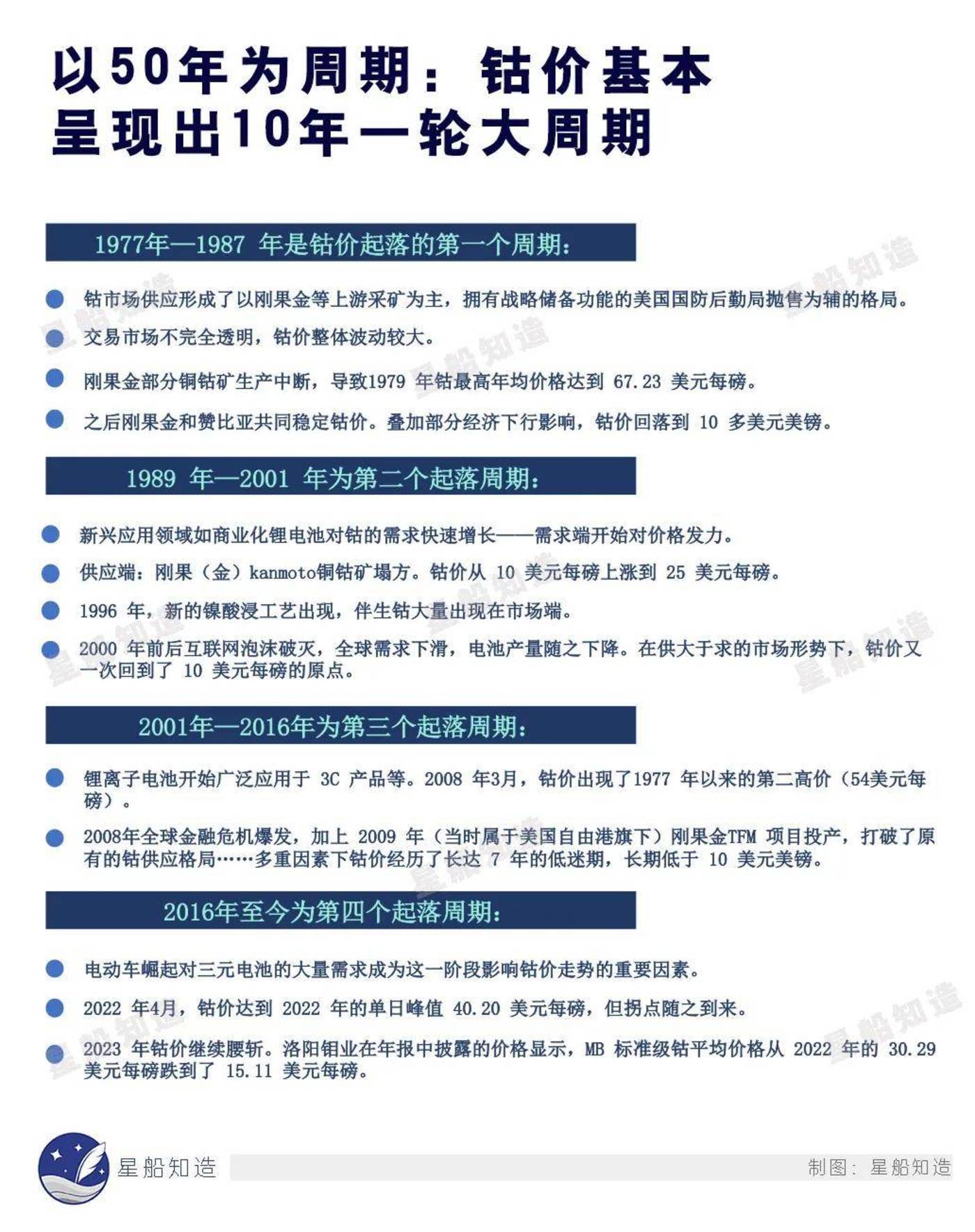
近 50 年钴价速览

目前全球钴价下跌原因主要是供应端,钴的供应不断提升,既有来自刚果 (金) 持续增长的产量,也有来自印尼的钴产量增长 (2022 年印尼钴供应量同比增长超 200%) 等原因。

根据洛阳钼业 2023 年年报,尽管钴价进入相对低迷的价格周期,但公司钴产品单独的毛利率仍有 37.01%。同时洛阳钼业 2024 年半年报数据显示,归母净利润 54.17 亿元,同比去年同期上涨 670.43%。

原因一方面是铜价不断上涨(钴是铜的伴生矿)。2023 年全年,洛阳钼业刚果 (金) 区域单独铜业务的营业收入为 245.95 亿元,钴业务的营业收入为 34.06 亿元。

二是企业坚持技术创新和战略眼光。

举一个例子,中国最大的铜矿巨龙铜矿的铜平均品位为 0.32%,而 TFM 矿的铜平均品位为 2.84%,二者差了近十倍,这就是中国国内资源现状与世界级资源的差距。洛阳钼业常说的一个词是 「吃干榨净」,即用技术创新,把矿石中所有的资源都提取出来,把 「废料」 变为 「真金」。长期开采低品位、难选矿的经历,锤炼出中国矿业公司 「低成本开发、精益生产」 的能力,这种能力一旦被复制到 T 矿和 K 矿这种世界级资源,简直就是降维打击。

同时,洛阳钼业有国内第一个数字矿山系统、第一条智能遥控露天采矿生产线、第一台绿色纯电动矿用卡车和纯电动无人卡车、第一家 5G 无人智慧矿山。洛阳钼业无人矿用车,一人可驾驶 15 辆,节约成本超过 5000 万元。

中国企业还拿出了产业链垂直化解决方案,实现对多座海外钴矿的间接持股。如宁德时代收购洛阳钼业 TFM 铜钴矿的 23.75% 股权等。这使得钴的下游产业和上游产业各自为利又共担风险。

source:洛阳钼业

长远来看,钴还是会出现短缺。钴价则会上涨。

国际钴业协会预计,2030 年钴需求量将在 2023 年的基础上翻一倍以上。钴市场规模也将翻倍,其中 95% 的增长来自电池应用——全球电池钴需求将增长近四倍。

目前美国几乎失去所有钴矿,同时美国本土并不具备中国这样蓬勃的钴需求

从上图可以看出,2023 年新能源汽车是钴最大增长驱动因素,电池则是钴最主要的下游领域。根据 Benchmark Mineral Intelligence 数据, 其中动力电池占比约为 40%、消费电池占比约为 30%、高温合金占比约为 9%。

动力电池领域,中国已经连续五年成为全球最大的锂电池消费市场。中国形成了完整的电池上下游链条,中国电池正负极材料和电池产能全球占比都在七成甚至更高。

欧美锂电产业则还处于急需中企扶贫阶段 (可点击星船旧文 《中企的欧洲扶贫路:新能源的共同富裕没那么简单》)。

这意味着,尽管费尔南德斯们为美国企业重返非洲做足舆论功夫,但都无法支持其企业真正拥有前往遥远大陆的动力。

最后,中国制造合力带来的矿山建设效率,也让美国企业更难在成本效益上和中国企业竞争。

矿山的 「中国速度」 背后,离不开负责矿区土建工程的中国川铁、中铁 9 局、中国 15 冶等兄弟单位。它同时伴随着越来越多来自中国的铁路设计标准、电力设计标准正在非洲出现。

05 你好,兄弟

坦桑尼亚,达累斯萨拉姆市西郊。往来的行人在路过此处一座公墓时,常会为它驻足。

70 位中国工程师长眠于此。

在它面前,那些 「中国人是为了矿才援建非洲」 的说辞是多么可笑——中国企业和中国专家,早在不知道有金山的情况下就来到了非洲。

上世纪 60 年代,坦桑尼亚和赞比亚想修一条铁路。因为多年来殖民者在非洲修建的道路交通,都是为了自己运货方便——却没有一条铁路可以链接各处的人民。

中国对坦赞铁路建设提供 30 年无息贷款,不附带任何政治条件。

今天,有人把中国优势产业中的头部企业自然而然开启的全球化之旅、把中国对非援建——都说成是出于和美国争夺 「关键矿产」——但在坦赞铁路铁一般的事实面前,这种污蔑暴露的只有对方匮乏的想象力:

一个信奉赢家通吃的社达,是无法想象这个世界真的存在一种理想主义——无论贫穷还是强壮,中国都始终发展着和世界人民的友谊。

美国学者黛博拉•布罗蒂加姆列举的中国援非数据也表明,中国对非洲的援助被相当平均的 (按人口比例和发展水平) 分配给绝大多数国家,与这些国家的资源富集度之间找不到任何线性联系。

一个甲子后的今天,TFM 权益金事件的转折,是 TFM 矿区的刚果 (金) 工人们跑到省政府门口发动请愿示威,要求政府取消对中国企业的出口禁令。

赞比亚社会主义党党首弗雷德•曼贝说,谎言跑了很远,真理还在穿鞋。但长跑的胜利一定属于真理。因为谎言无法获得群众的支持。

随着中国企业在非洲当地越来越得民心——这一次,一直走 ODA 模式的美国号称也要给非洲搞基建了。

美国去年宣布了一个新项目——要给非洲建一条能连接起安哥拉、赞比亚和坦桑尼亚的铁路。但目前看,该承诺的成色不过是 「又一个新的大饼」。

一方面,从安哥拉到坦桑尼亚已经有这样一条铁路了,是从设计到施工全部采用中国铁路建设标准的安格拉铁路。

另一方面,美国不可能采用中国的 RFI 模式——美国的基建能力覆盖本土都不太行,更遑论基建出海。

过去多年里,美国的工业基建因为营收空间低而得不到重视,来自美国土木工程师学会 (American Society of Civil Engineers) 相关最新数据显示:美国基础设施投资占 GDP 的比重为 2.6%,而全球平均水平为 GDP 的 3.8%。

仅地面交通这一项,美国基建投入就有 11250 亿美元的投资缺口,其结果就是美国 17% 的国家公路没能得到及时扩建。就算美国真想给非洲修路,多半也凑不齐前往非洲的施工队。

对于美国的这种举动,非洲自己的精英是这样说的——

赞比亚社会主义党党首弗雷德•曼贝说,西方天天在非洲念叨中国怎么样,中国怎么样。但中国又没殖民过我们。

加纳社会主义运动召集人凯雷特维说,因为有人想重新把非洲按在砧板上,却发现现在还有一个中国。我们以前没得选,但现在有了。

在非洲的土地上,中国给出的从不是肤浅的口号:

中国在非洲建造的一个水电站就能节约上万吨标准煤;中国电建建设的刚果 (金) 卢阿拉巴省-上加丹加省 220 千伏 LOT2.3 标段 L61/64 双回输电线路去年实现送电,让出资方洛阳钼业的 TFM 矿区不再用电紧张——这既是中国矿企带动上下游企业同步出海非洲的一个缩影,也让刚果 (金) 当地民众更快融入现代文明的进程——

越来越多非洲民众读了书、获得可持续技能的发展,就没有人可以再轻易操控这片大陆上的舆论,没有人可以再捂住非洲的眼睛和嘴。

曼贝这样的声音将被更多非洲民众知晓。Jacquie 这样的刚果 (金) 普通人民的心声,则将被世界听见。

尾声:和你一起,越过青山

「愚昧」 和 「荒蛮」 不过是非洲的表象,只有同样被如此误解过的国家才会看到它的实质——

非洲是发展中国家最集中的大陆。

人民一旦拥有学习和发展的机会,巨大的潜力将喷涌而出。到 2050 年,撒哈拉以南非洲人口可能达 20.94 亿,会是届时欧洲加美国、加拿大人口总数的两倍。

今天,洛阳钼业等全球化冲锋在前的矿业企业,它们在非洲趟过的路、它们在非洲培养的人才梯队、建立的非洲大物流体系,都为来到这片大陆的后来者开启了一个新的起点。

而对于非洲,过去它的精英总是说着法语、英语。因为欧美早早在此着手打造土著的精英,在他们的额头烙下西方文化的准则。但中国不搞这一套,我们做的不过是一些清洁能源时代力所能及的小事。只不过在刚果 (金) 的布桑加峡谷筑起 141.5 米高的混凝土大坝、只不过让刚果 (金)TFM、KFM 两座矿山高效建设投产——今天,TFM 矿区人口数量已超 40 万人:一家中国企业就托举起了非洲几十万人的生计。

最后,我们在洛阳钼业公众号上看到了一个挺有意思的小故事: 它是关于今天的非洲精英是如何看待中国的。

KFM 的高级法律顾问 Michel 已经为 KFM 项目工作 20 年了。2003 年,青年 Michel 亲眼见证了 KFM 项目获得勘探许可证,并在 2004 年自由港成立 KFM 公司之初就加入。从那一刻起,这个乐观的年轻人就期待着这座宝藏的开发,期待她将自己的家乡带入现代化的滚滚洪流。

但 K 矿似乎被遗忘了,近 20 年的漫长等待之后,Michel 终于看到 KFM 破土而出,一座现代化矿企两年间从莽莽林海中拔地而起。对人已中年的 Michel 而言,K 矿是一个在他眼前长大成人的孩子,肩负起越来越大的责任,为自己的国家和家乡带来日益丰厚的收益。Michel 以全部热情参与到 K 矿对外法律关系的处理之中,默默守候着她的安全,而在与中国人的相处中,Michel 一直好奇他们为什么有这样强大的力量?

他在第一次中国之行中找到了答案。

2024 年春节后,洛阳钼业组织了一次海外杰出员工的中国之旅:从上海到北京,Michel 观赏了浦江夜景的繁华,感受了高铁的风驰电掣,亲眼目睹中国在数十年间高速发展的成果,亲手触摸万里长城古老雉堞的一砖一瓦,Michel 感觉自己与中国人民有了更深层的精神联结。

「中国人在工作中言必行,行必果。当他们想要达成一个目标, 那么这个目标必定得到贯彻。当他们决定必须去做一件事时,他们从不退缩。」 这种意志推动着每个人都热情澎湃地去挑战不可能,将 Mission: impossible 变为 Misson:Possible。

「中国之行让我对中国人民肃然起敬。这个民族勤勉坚韧,一诺千金。我相信,这正是刚果 (金) 的榜样,也是未来的榜样。」

一个遥远的国家,用不到百年的时间建立了独立自主的工业体系,再经历了巨大的产业升级,从衬衫换飞机,到对外输出高技术附加值工业品,这几乎不亚于一个奇迹。

现在这个奇迹来到非洲的土地。帮助这片土地上的人们一起,越过一座座养育了他们世世代代的山脉,向更高远的方向走去。

主要参考文献:

[1] 2023 年钴市场报告. 国际钴协会

[2] 中国—非洲国家,共建 「一带一路」 发展报告. 推进 「一带一路」 建设工作领导小组办公室

[3] 世界人口展望 2022 报告. 联合国

[4] 非洲国家加快推进基础设施建设. 人民日报

[5] 一家中国企业,托起这个非洲国家 40 万人生计. 南方周末

[6] 当中企成为 「赢家」:中美钴矿争夺战. 纽约时报

[7] 美国为何在钴矿争夺战中输给了中国?. 纽约时报

[8] KFM 两年开发纪实:当每个人都在诠释 「洛钼精神」. 洛阳钼业公众号

[9] KFM 总秘书处高级法律顾问 Michel: KFM 是一个生长进现实的故事. 洛阳钼业公众号

[10] 洛阳钼业 TFM 首席建设官张利:胸怀全局 坚毅和智慧驾稳混合矿 「巨轮」. 洛阳钼业公众号

[11] 谦比希铜冶炼实现一季度 「开门红」. 中国有色矿业集团官网

[12] 我国稀缺性战略金属资源 保供稳供问题的思考 ——以钽、铌、铬、钴为例 . 左更 中国五矿集团有限公司

[13] 侯赛因·阿斯卡:美国这张新大饼,能吃吗?. 北京日报

[14] 守护中国专家公墓 赓续中坦传统友谊. 光明网

[15]"What the US is missing in Africa". 中国日报

[16]《2021 世界投资报告》 联合国贸发会议 (UNCTAD)

[17] 刚果 (金)220 千伏双回输电线路一次性通过验收. 中国电建

[18] 基础设施投资缺口评估 (Infrastructure Investment Gap 2020-2029)

本文基于访谈及公开资料写作,不构成任何投资建议

本文为星船知造原创内容

未经授权,禁止转载

广告

相关 文章

法国央行卖出所有在美托管金条 黄金储备战略转移且实现三赢

来自 周天财经
2026 年 4 月 7 日
0

财联社 4 月 7 日讯 (编辑 马兰) 全球各央行...

新华财经晚报:上半年全国铁路发送旅客22.4亿人次创新高

新华财经晚报:六部门发文更好服务实体经济 推进电子商务高质量发展

来自 新华财经
2026 年 4 月 7 日
0

【重点关注】•六部门发文更好服务实体经...

威胁退出北约,特朗普自曝原因

来自 周天财经
2026 年 4 月 7 日
0

美国总统特朗普 6 日在白宫新闻发布会上回应...

新华财经早报:4 月 7 日

来自 新华财经
2026 年 4 月 7 日
0

新华财经早报:4 月 7 日

国际金融市场早知道:4 月 7 日

来自 新华财经
2026 年 4 月 7 日
0

国际金融市场早知道:4 月 7 日

加载更多
广告
  • 热门
  • 评论
  • 最新
神马经典投研: 集资讯、策略、研报一站式期货投研工具

神马经典投研: 集资讯、策略、研报一站式期货投研工具

2025 年 11 月 7 日
「我们也深陷残酷价格战」,德资巨头中国区高管警告

「我们也深陷残酷价格战」,德资巨头中国区高管警告

2025 年 8 月 4 日
一周产业基金|上海市人工智能CVC基金发布;湖北百亿人形机器人母基金来了

一周产业基金|上海市人工智能 CVC 基金发布;湖北百亿人形机器人母基金来了

2025 年 8 月 4 日
「硬科技」指数携手上涨,半导体设备ETF易方达(159558)、芯片ETF易方达(516350)等产品助力布局板块龙头

基民懵了!这个火爆的板块年内涨超 37%,主力却借道 ETF 狂抛逾 400 亿元

2025 年 9 月 20 日
Lesson 1: Basics Of Photography With Natural Lighting

The Single Most Important Thing You Need To Know About Success

4
Lesson 1: Basics Of Photography With Natural Lighting

Lesson 1: Basics Of Photography With Natural Lighting

3
Lesson 1: Basics Of Photography With Natural Lighting

5 Ways Animals Will Help You Get More Business

2
Lesson 1: Basics Of Photography With Natural Lighting

New Cryptocurrency That Will Kill Of Bitcoin

2
新晋排队王「新鲜零食」,到底是行业风口还是智商税?

新晋排队王 「新鲜零食」,到底是行业风口还是智商税?

2026 年 4 月 7 日

3 月 26 日紫金矿业股票走弱 跌超 3.46%

2026 年 4 月 7 日
消息称比亚迪海外需求大增 部分市场1天销量相当于此前两周

消息称比亚迪海外需求大增 部分市场 1 天销量相当于此前两周

2026 年 4 月 7 日
1款获批、6 款将至,pVAD上市首年就「卷」起来?

1 款获批、6 款将至,pVAD 上市首年就 「卷」 起来?

2026 年 4 月 7 日
  • 隐私政策
  • 联系我们
  • 关于周天
  • 登录
  • 注册
投诉建议:+86 13326565461

© 2025 广州小舟天传媒有限公司 by 周天财经 - 粤 ICP 备 2025452169 号-1

没有结果
查看所有结果
  • 首页
  • 24 小时
  • 世界
  • 商业
  • 基金
  • 期货
  • 股票
  • 行业新闻
  • 黄金

© 2025 广州小舟天传媒有限公司 by 周天财经 - 粤 ICP 备 2025452169 号-1

欢迎回来!

在下面登录您的帐户

忘记密码? 注册

创建新帐户!

填写以下表格进行注册

所有项目需要填写。 登录

重置您的密码

请输入您的用户名或电子邮件地址以重置密码。

登录

用户登录

还没有账号?立即注册

用户注册

已有账号?立即登录